威廉希尔(williamhill)科技股份有限公司官网

APPS 银耳子实体多糖vs银耳芽孢多糖:谁才是抗光老化的“王者”

发布时间:2026-01-28 10:38:27| 浏览次数:

  紫外B(UV-B)辐射是导致皮肤光老化的关键外源性因素。长期暴露于UV-B可引发体内活性氧(ROS)过度积累、DNA 损伤及基质金属蛋白酶(MMPs)激活,最终导致皱纹形成与皮肤弹性下降。虽然目前抗氧化剂如视黄醇、VC衍生物等被广泛应用于护肤品中,但其稳定性差、生物利用度低以及潜在毒性等问题限制了应用,这也促使了天然功能活性物质的研究持续升温。

  银耳(Tremella fuciformis)作为传统药食同源真菌,不仅富含多糖成分,还因其天然美白、保湿及免疫调节等功效而受到广泛关注。传统食用的银耳多以成熟子实体形态存在,培养周期长(超过30 d)。相比之下,银耳芽孢作为其“种子前体”或“繁殖单元”,生长周期短、增殖速度快,具有更高的产业化潜力。

  已有研究表明,银耳子实体多糖(FTPs)与芽孢多糖(ETPs)在结构上具有相似的单糖组成,均以木糖、甘露糖和葡萄糖为主,通常以(1→3)连接的甘露糖为主链。二者在抗氧化、抗炎、抗衰老等方面均展现出良好的生物活性,被认为有望减缓皮肤老化。然而,目前关于纯化前后不同类型银耳多糖在UV-B诱导光老化模型中的作用差异及机制尚未系统报道。

  秀丽隐杆线虫(Caenorhabditis elegans)作为理想的体内模型,在抗衰与光老化研究中应用广泛。其生命周期短、遗传背景清晰、实验操作简便,且与人类衰老过程具有高度相似性。研究表明,UV-B辐射可显著加速其衰老进程,表现为寿命缩短、繁殖力下降及氧化应激增强,因此被广泛用于天然产物延缓光老化作用的筛选与机制研究。

  为此,广西农业科学院农产品加工研究所的蒙晓琳研究实习员与何雪梅研究员等团队,分别从银耳子实体与孢子中提取并纯化多糖组分,并构建UV-B诱导的秀丽隐杆线虫模型,系统评估其抗光老化潜力,旨在为天然抗衰活性成分的开发提供理论依据和新思路。

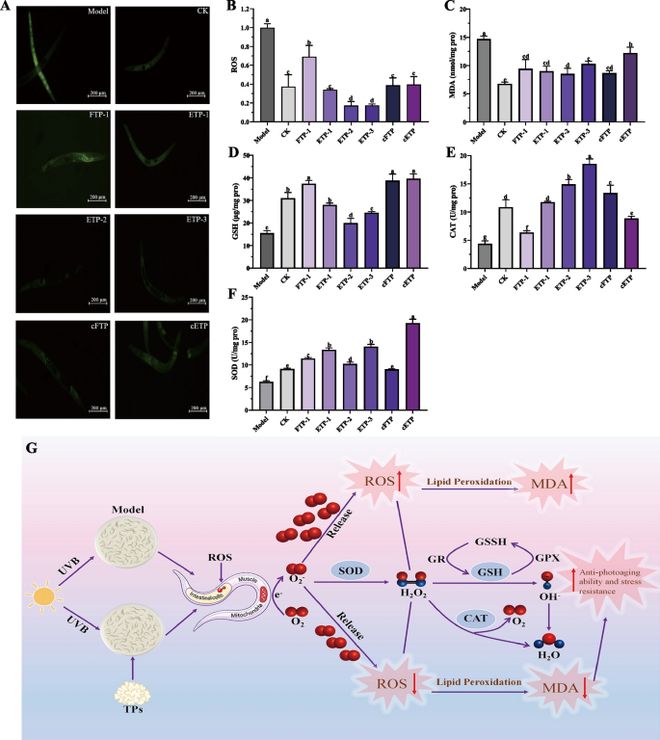
  如图1A–F所示,与0.5和 2.0 mg/mL处理组相比,在1.0 mg/mL浓度下,银耳多糖处理的秀丽隐杆纪虫表现出更长的寿命和更高的存活率。其中,ETP-1、ETP-2、ETP-3及cETP组的最长寿命记录分别为33、32、34和34 d,而对照组(CK)最长寿命为31 d。同时,FTP-1组最长寿命记录为28 d,cFTP组则为31 d。此外,就平均寿命而言,未经处理的秀丽隐杆线 mg/mL FTP-1、ETP-1、ETP-2、ETP-3及cETP组分处理后,平均寿命分别延长至(17.87 ± 0.73)、(19.17 ± 0.79)、(17.83 ± 0.92)、(19.74 ± 0.81)及(16.80 ± 0.84)d。综上结果表明,银耳芽孢多糖(ETPs)在延长线虫寿命方面优于子实体多糖(FTPs),尤其在中等剂量(1.0 mg/mL)条件下效果最为显著,提示其具有更强的抗光老化潜力。

APPS 银耳子实体多糖vs银耳芽孢多糖:谁才是抗光老化的“王者”(图1)

  如图2所示,UV-B照射显著抑制了秀丽隐杆线虫体内的过氧化氢酶(CAT)活性,模型组CAT活性降至仅4.37 U/mg pro,表明其氧化防御系统受到严重破坏。然而,TPs处理显著提高了CAT水平(P<0.05),在一定程度上修复了UV-B诱导的酶活损伤。其中,ETP-3组展现出最强的抗氧化恢复能力,CAT活性升至18.53 U/mg pro,紧随其后的是 ETP-2组(14.92 U/mg pro)。相较之下,FTP-1组的CAT活性最低,仅为6.37 U/mg pro,提示其在应对氧化应激方面能力较弱,酶活恢复效果有限。此外,酸性多糖(ETP-2、ETP-3)相较于中性多糖,具有更强的CAT诱导能力,再次印证了多糖结构特征与其生物活性之间的紧密关联。

APPS 银耳子实体多糖vs银耳芽孢多糖:谁才是抗光老化的“王者”(图2)

  如图2所示,不同银耳多糖处理对秀丽隐杆线虫体内超氧化物歧化酶(SOD)活性产生了显著影响。芽孢粗多糖cETP组的SOD活性最高,达19.27 U/mg pro,是模型组的近三倍,显示出卓越的抗氧化增强能力。此外,ETP-3和ETP-1组的SOD活性分别为14.07和13.35 U/mg pro,进一步突显了芽孢多糖,特别是酸性组分,在提升UV-B诱导损伤下线虫内源性抗氧化酶活性方面的显著优势。得注意的是,cETP的效果优于其纯化组分,这可能得益于粗多糖中保留的多种天然成分之间的协同增效作用,表明粗提组分在实际应用中同样具有较高的开发价值。

  如图2所示,与模型组和对照组相比,FTP-1、cFTP和cETP处理均显著提高了秀丽隐杆线虫体内的谷胱甘肽(GSH)水平(P<0.05),其浓度分别为37.45、38.77和39.66 μg/mg蛋白质,约为模型组的2.5倍,表明这些多糖在缓解氧化应激方面具有明显优势。此外,ETP-1、ETP-2和ETP-3也能有效缓解UV-B诱导的GSH耗竭(P<0.05),其GSH水平分别为27.99、20.01和24.59 μg/mg蛋白质。但相比于粗多糖组,其提升幅度相对有限,提示这些纯化组分在GSH相关抗氧化机制中,更多可能是通过维持细胞内GSH稳定而非直接促进其合成来发挥作用。综上结果表明,银耳多糖,尤其是粗提组分,在提高细胞非酶类抗氧化物质方面具有显著作用,进一步验证其在抗光老化过程中的生物功能潜力。

  通过优化提取工艺,成功分离并纯化获得了银耳子实体多糖(FTPs)和芽孢胞外多糖(ETPs)。研究结果显示,芽孢多糖中的酸性组分ETP-2与ETP-3相较于子实体来源的FTPs,展现出更显著的生物活性:不仅显著延长了秀丽隐杆线虫的寿命,还在抗氧化酶活性(SOD、CAT)及抗应激能力上表现出更优效果。这一功效提升可能与发酵过程中芽孢多糖理化性质的改变及其独特结构密切相关。此外,酸性多糖在各项活性测试中始终优于中性组分,进一步突显了结构组成对生物功能的决定性作用。本研究不仅阐明了银耳多糖的抗光老化作用机制,也强调了发酵来源的芽孢多糖(ETPs)作为天然抗衰功能性成分的潜在应用价值。

  蒙晓琳,女,硕士,毕业于南昌大学食品学院生物与医药专业,现为广西壮族自治区农业科学院农产品加工研究所研究实习员,主要研究领域为食物新资源中蛋白改性、开发与利用研究,农产品功能活性成分研究,在Food Hydrocolloids、Food Chemistry及Foods上发表SCI论文3篇。

APPS 银耳子实体多糖vs银耳芽孢多糖:谁才是抗光老化的“王者”(图3)

  何雪梅,女,研究员,现任广西壮族自治区农业科学院农产品加工所功能食品科室主任,主要从事广西特色农产品开展生物活性物质分析利用与大健康产品开发。先后主持和参加了国家自然科学基金、国家香蕉产业技术体系专项、国家重点研发、国家公益性行业(农业)专项、广西重大科技专项、广西自然科学基金、广西农科院发展基金等项目的研究。其中,“龙眼采后保鲜、商品化处理与加工关键技术研发与应用”获2018年度广西科技进步一等奖,排名第四,“桑树资源食药用关键技术与大健康产品创制”获2021年度广西科技进步奖二等奖,排名第四,“甘蔗源功能性糖与多酚的创新利用与示范推广”获2016年度广西科技进步奖二等奖,排名第三,“荔枝采后保鲜与加工关键技术研发与应用示范”获2015年度广西科技进步奖二等奖,排名第六,“广西农产品加工业发展研究”获广西社会科学优秀成果奖三等奖,排名第四,“功能性低聚糖制备新技术及益生元产品的开发推广”获南宁科技进步奖二等奖,排名第三。

APPS 银耳子实体多糖vs银耳芽孢多糖:谁才是抗光老化的“王者”(图4)

  孙健,男,研究员,现任广西农业科学院副院长、广西果蔬贮藏与加工新技术重点实验室主任,兼任农业农村部农产品加工标准化技术委员会委员、国家农产品加工技术研发体系果品加工专业委员会委员。长期从事农产品加工及贮藏工程学科研究,主要研究领域为亚热带果蔬采后保鲜与精深加工。先后主持国家高层次人才专项、国家自然科学基金、广西创新驱动科技重大专项等项目68项。其中:“特色浆果高品质保鲜与加工关键技术及产业化”获国家科学技术进步奖二等奖,排名第4;“龙眼采后保鲜、商品化处理与加工关键技术研发与应用”获广西科技进步奖一等奖,排名第1;“荔枝采后保鲜与加工关键技术研发与应用示范”获广西科技进步奖二等奖,排名第1;“桑椹深加工关键技术的研究及产业化应用示范”获广西科技进步奖二等奖,排名第1;共计获得53项各级奖励。开发太阳能-热泵联合干燥系统、气调冷链运输车、浆果威廉希尔williamhill官网采运装置、氮气排氧-控温湿法超微粉碎设备、香蕉茎叶青贮饲料粉碎压榨一体机等新装备6套,以及果蔬纳米保鲜袋、果蔬生物保鲜剂、果蔬多糖多酚含片、水果抗性淀粉、果蔬副产物青贮饲料等新产品37个;专利授权120件。在《Trends in Food Science & Technology》《Food Chemistry》《J威廉希尔williamhill官网ournal of Agricultural and Food Chemistry》《Postharvest Biology and Technology》等专业刊物上共发表论文272篇,其中国际刊物82篇、中文核心期刊190篇。合编著作10本。入选国务院政府特殊津贴专家(2019年)、国家百千万人才工程人选(2017年)、国家有突出贡献中青年专家(2017年)、广西“八桂学者”(2016年)、广西“新世纪十百千人才工程”第二层次人选(2011年)、第一批广西高层次人才认定专家C层次人才(2019年)。荣获广西五一劳动奖章、广西五四青年奖、广西敬业奉献道德模范称号等共17项。

APPS 银耳子实体多糖vs银耳芽孢多糖:谁才是抗光老化的“王者”(图5)

  为汇聚全球智慧共探产业变革方向,搭建跨学科、跨国界的协同创新平台,由北京食品科学研究院、中国肉类食品综合研究中心、国家市场监督管理总局技术创新中心(动物替代蛋白)、中国食品杂志社《食品科学》杂志(EI收录)、中国食品杂志社《Food Science and Human Wellness》杂志(SCI收录)、中国食品杂志社《Journal of Future Foods》杂志(ESCI收录)主办,西南大学、 重庆市农业科学院、 重庆市农产品加工业技术创新联盟、重庆工商大学、重庆三峡学院、西华大学、成都大学、四川旅游学院、西昌学院、北京联合大学协办的“ 第三届大食物观·未来食品科技创新国际研讨会 ”, 将于2026年4月25-26日 (4月24日全天报到) 在中国 重庆召开。

TOP